现代汉语课程简介
撰写人文一分快三
李彦苓
课程名称:现代汉语1 、现代汉语2
英文名称:Contemporary Chinese
课程代码:0522220522221
开设专业:小学教育
课程类型:学科基础课
内容简介:“现代汉语”是针对小学教育专业学生开设的学科基础课。该课程以国家的语言文字政策法规为依据,系统地讲授现代汉民族共同语即普通话的基础理论与基本知识,旨在提高学生运用母语的能力与分析语言现象的能力,为他们将来成为语文教师打下坚实的基础。
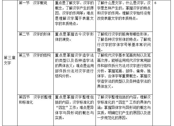
本课程主体包括绪论、语音、文字、词汇、语法、修辞六个部分,分门别类地介绍现代汉民族共同语的基本理论知识,训练基本技能。目的是要求学生对现代汉语有进一步的认识,具备说好和推广普通话的能力,具备使用规范字、词的能力,具备分析句子、辨析句子正误的能力,具备恰当地遣词造句、运用修辞学知识表情达意的能力。并能够学以致用,进一步将所学的语言学知识贯穿到今后的教学工作实践之中。
本课程所需课时为72课时,安排在第1、2学期,每周2课时。
小学教育专业本科课程教学大纲










注:实际授课时,将根据每个学期具体授课时间对授课内容作相应的调整。