
为深入贯彻落实省教育厅《关于做好2021年师范类高校毕业生就业双选会工作的通知》精神,作为8所承办高校之一,曲阜师范大学积极筹划,于4月10日举办师范类高校毕业生就业双选会现场招聘活动,现将具体事宜通知如下。
一分快三
不断加强对本次招聘会的宣传力度,将全省线下就业双选会日程安排传达给每一位毕业生,并在一分快三
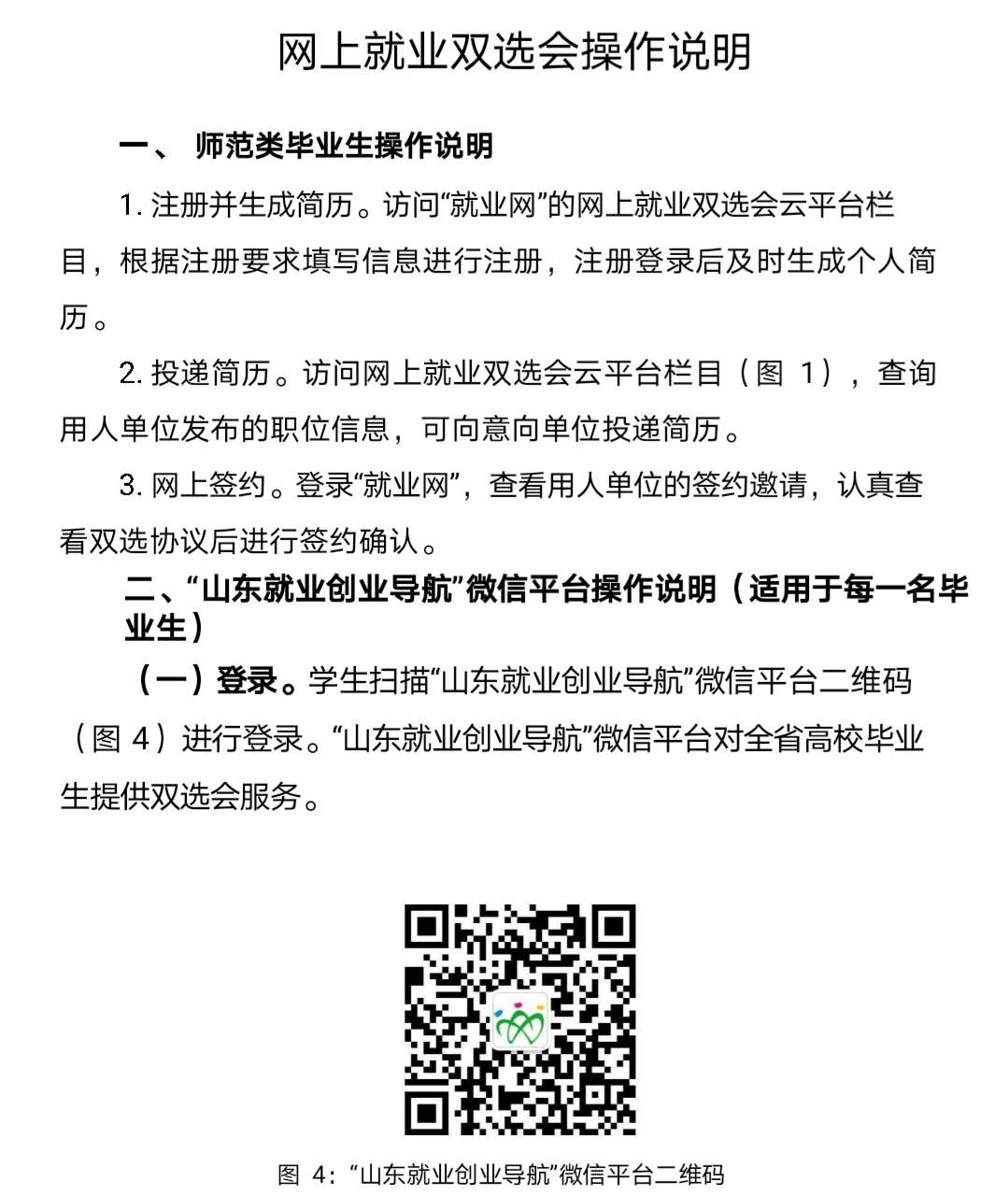
网站、微信公众号、QQ群等平台上发布,营造积极向上的求职就业氛围。积极组织毕业生参加线上就业双选会,组织全体毕业生通过各种方式参加线上就业双选会。我院专业全部为师范类专业,毕业生可登陆“山东省教育厅高校毕业生就业网”参加线上就业双选会。一分快三
也会积极汇聚各方力量,融合校内外资源,为毕业生提供简历设计、求职心理调适、面试等方面的指导和服务。
一分快三平台
会积极贯彻此文件,鼓励一分快三
毕业生积极参加2021年师范类高校毕业生就业双选会,在一分快三
宣传平台上发布就业双选会日程安排,为毕业生提供便利,为一分快三
营造积极向上的求职就业氛围。
(作者:倪梦 朱昱霏 审核:徐庆海 刘鑫 杨明慧)